
网友分享:联想E50隔离保护电路经典故障维修全过程
品牌:联想e50
故障:待机0.02.不触发
拿到机器,拔下电池,接上恒流源,待机0.02,按下开关无反应。
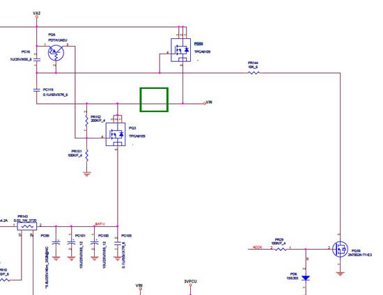
拆开机器,取下主板,目测了下主板,发现主板有3处进水。然后清洗干净,加焊进水部分。接上横流源,按开关还是无反应。万用表量电源接口19v正常输入,公共端无输出,打开图纸,找到隔离保护电路最后一个mos管pq54,s级19v电压输入,d级无输出,g级控制19v,pq54是p勾到的mos管,低电平导通,g级电压应小于s级电压才会正常输出。看来问题就在g级控制电压出问题。

从图中可以看出,pq54的g级一端连接pnp三极管pq6的b级,另一端经过10k电阻pr144连接n沟道3脚mos管pq56的d级,s级接地,acok信号经过100k电阻pr29到g级。
电源接口19v经过前面的电路到达va2分两路,一路到达pq6的c级,一路到达pq54的s级,经过测量,pq6的b级19v,pq54的g级也为19v。经过分析,只有acok信号为高电平时,pq56才会导通,对地。由10k电阻pr144与三极管pq6内部电阻分压《pq6为带阻三极管》pq54的g级才会得到一个低电平。pq54才会正常导通,输出19v。
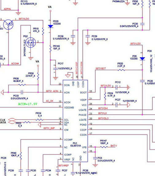
经测量,acok信号无输出。查找acok信号源头,acok信号是由isl88731a输出,isl88731a是一个充放电管理芯片。

从图中可以看出,av经过pd20给isl88731的22脚供电,芯片在得到主供电后,就会在21脚输出88731ldo的线性电压,21脚的线性电压为芯片26脚的vcc,和28脚的boot激放电路进行供电。正常后就会在第3脚输出2.5v左右的vref的基准电压。
同时av又经过pr38和pr39串联分压得到3.5v左右的一个acin电源检测信号,这个信号电压会和isl88731a在待机正常后在第3脚产生的vref基准电压进行比较!当高于vref时就会在13脚输出acok的信号 。
关键词:网友分享:联想E50隔离保护电路经典故障检修全过程




