
Intel主板上电时序讲解
时序:就是按照一定的时间顺序给出信号,就能得到你想要的数据,或者想要写的数据写进芯片。而上电时序是指主板在开机过程中电压及信号先后开启的顺序。上电时序反映的是主板工作的内在规律,是区分故障部位的重要手段,是使维修工作事半功倍的前提。
按下开机按键,启动就开始了。启动过程分为硬启动和软启动两步。硬启动就是指给主板加电,产生各级芯片必须的时钟信号和复位信号的过程;而软启动部分就是指bios的post自检过程,通过post自检程序检测电脑的配置和能否正常工作,产生各种总线信号,形成硬件配置信息。无论是台式机还是笔记本均先硬启动而后再软启动。
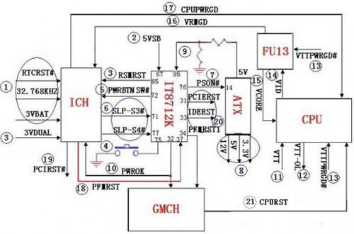
下面以神舟945pl天尊板为例,讲解主板的上电时序。

第一步:未插电源时主板准备上电的状态
装入电池后首先送出实时时钟rtcrst#&v_3v_bat给南桥。
晶体(crystal) 提供32.768khz频率给南桥。
第二步:插上电源后的主板动作时序
+5vsb正常转换出+3vdual。
sio(it8712k)67脚 check电源是否正常提供+5vsb电压。
sio(it8712k)85脚发出rsmrst#信号通知南桥+5vsb已经准备ok。
南桥正常送出待机时钟susclk (32khz)。
第三步:按下电源按钮后的动作时序
使用者按下电源控制面板上电源按钮后,送出一个低电平触发脉冲给sio(it8712k) 75脚。 &nbs
关键词:Intel主板上电时序讲解




