
IBM不加电故障的实际检修过程
今天修到一个ibm r60的机子,不上电,这前已经修过了。
此板的大面积进过水,有点严重,拿到进pmh(u28)和tb(u61)ic已经被换过,且还飞了一条线,晕,看来不好搞了哈
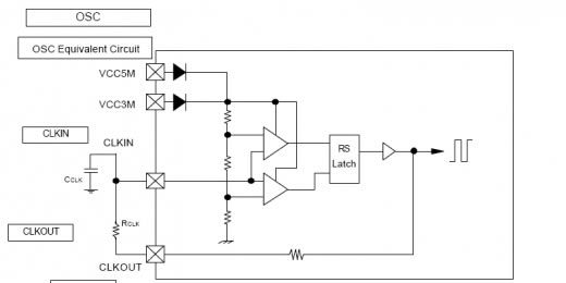
首先插上电看看电流0.02a,有vcc3m和vcc5m,也有vcc1.5m,但触发没反应,查了南桥rtc电路,发现32.768未起振,把两个振荡电容焊开,嘿起振了(注意:如果触发没反应,第一应想到的是rtc时钟),但还是不上电,看看rtcrst#,也有啊,正常,再看看sus_clk,没有,slp3_和slp_4(通往u28.20p和u28.70p),也没有,再查rsmrst#,也没有,这下明白了,看来是tb ic搞的怪,当查u61工作状态时,ckout和ckin也没有,但vcc3m和vcc5m和3m_on和5m_on也到了tb ic,这里有个时序大家得注意了:3m_on&5m_on=>vcc3m&vcc5m=>osc=>mpwrg,可以从以下图看




得再查查可osc没工作啊,也就是在m电压出来后到osc之间出了问题,当不是ic坏,那么还有谁呢?!还是再看看tb datasheets吧,跟据以下图可以看

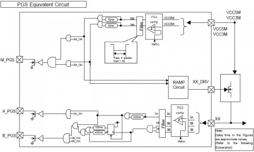
直接影响osc的可能是over load detector logic,那么还有shutdown这个信号(这一切你只能有了tb 的datasheet才明白,先载下图吧)。这时我查看52
[1] [2]
关键词:IBM不加电故障的实际检修过程




